Beat365中文官方网站
设为首页
|
加入收藏
|
首页
部门概况
部门简介
领导分工
机构设置
服务承诺
新闻动态
通知公告
党建工作
支部班子
支部建设
处务公开
规章制度
部门规章制度
学校规章制度
国家法律法规
服务指南
水电服务
餐饮服务
维修服务
医疗服务
物业服务
服务投诉
资料下载
首页
>
处务公开
>
正文
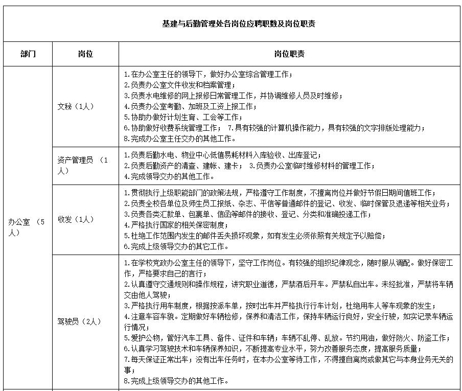
基建与后勤管理处各岗位应聘职数及岗位职责表
作者:
时间:2017-06-20
点击数:
上一条:
2017年下半年基建与后勤管理处周末值班表
下一条:
干部任前公示